Kilka lat temu gdyby mnie ktoś zapytał co znaczy słowo dyspensa, byłbym tylko w stanie powiedzieć, że jest to jakieś katolickie przyzwolenie.
Zajmując się genealogią i przeglądając akty małżeńskie prędzej czy później trafimy na taki wpis. Oznacza on zwolnienie z przepisów prawa kościelnego w specjalnych przypadkach.
Takie przyzwolenie nadaje z reguł biskup. Przypadków w jakich udzielana jest dyspensa może być bardzo wiele np. wiek, różnice religijne, niezdolność do współżycia małżeńskiego itp. W zakresie genealogii dyspensy używano gdy osoby dosyć blisko spokrewnione chciały zawrzeć wspólnie małżeństwo.
Przynajmniej ja z takim przypadkiem spotkałem się kilkukrotnie o czym napiszę niżej.
Jak wiadomo w rodzinie małżeństwo między krewnymi jest to zakazane, ale do pewnego stopnia pokrewieństwa.
W przypadku linii prostej ojciec - córka - wnuk - małżeństwo jest zakazane. Również w linii bocznej do czwartego stopnia.
Jak liczyć linie boczne?
przykład 1:
matka
syn córka
syn wobec siostry jest krewnym w 2 stopniu linii bocznej gdyż dzieli ich 1 pokolenie.
syn 1 + matka 1 = 2
przykład 2:
matka
syn córka
syn syna
syn syna względem córki matki jest krewnym 3 stopnia linii bocznej gdyż: syn syna 1 + syn 1 + matka 1 =3
Bardzo dobrze jest to opisane na innej stronie: http://prawokanoniczne.org/malzenstwo-z-kuzynem-924/
Są tam przykłady, które może lepiej to zobrazują niż moje.
W każdym razie istnieją również odstępstwa od tego zakazu. Przykład kuzynostwo ( IV stopień pokrewieństwa), mogą się ożenić jeżeli uzyskają dyspensę od biskupa.
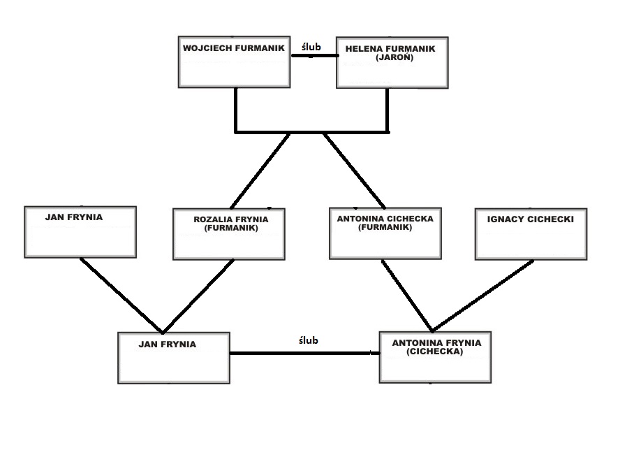
U mnie w rodzinie był właśnie taki przypadek. Mój pradziadek Jan Frynia ożenił się, ze swoją kuzynką Antoniną Cichecką. Poniżej krótkie drzewko i akt ślubu które wyjaśnia 4 stopień ich pokrewieństwa. Niestety nie posiadam dyspensy do tego aktu.
Rozmawiałem o tym z moim kuzynem, księdzem, z którym mam wspólnego dziadka (syna Jana i Antoniny Frynia). Potwierdził, że taka możliwość istnieje prawnie w kościele właśnie za pośrednictwem dyspensy. Na szczęście mimo tak bliskiego pokrewieństwa nie odnotowaliśmy by ktoś w rodzinie miał jakieś nietypowe schorzenia czy coś:)
Inny przypadek jaki się trafił w mojej rodzinie to starsze dzieje, bo wiek XIX. W 1853r. Marcin Cichocki kawaler bierze ślub z Marianną Marczak (zd. Michel), wdową po Matuszu Marczaku. Niby na 1 rzut oka obcy sobie ludzie.
Natomiast na końcu aktu widnieje informacja " ... na mocy dyspensy stolicy Apostolskiej od 2 stopnia powinowactwa linii prostej w dniu 4 czerwca br wydanej na mocy biskupa..."
Samej treści dyspensy nie do końca rozumiem, od strony genealogii Marcin z Marianną też nie byli spokrewnieni. Dopiero jak się okazuje zmarły mąż Marianny, Mateusz Marczak miał wspólnych przodków z Marcinem Cicheckim. Zapewne o to chodziło w dyspensie. Mini drzewko ich relacji wygląda tak:
Miałem jeszcze jeden przypadek dyspensy, który nie dotyczył wprost moich przodków z linii prostej tylko ich potomków. Było to dla mnie o tyle interesujące, gdyż badam jedną gałąź rodziny o nazwisku Furmanik i nie mogłem znaleźć dokładnego potwierdzenia (z braku aktów łacińskich) na wspólne pokrewieństwo.
Całość opisałem na forum: genealodzy.pl
Poniżej przedstawiam istotne informacje z tego wywodu:
Interesująca mnie osoba to Jan Furmanik i Grzegorz Furmanik.
Obaj żyli w Kozłowicach (par. Wiskitki) i w jakimś stopniu byli ze sobą spokrewnieni. Na początku podejrzewałem , że mogli to być bracia lub kuzyni.
Prześledziłem inne akty metrykalne (po 1808r) związane z nimi i znalazłem parę tropów. Niestety na żadnym akcie Jan i Grzegorz nie występowali razem. Jednak znalazłem kilka powiązań. Oto co udało mi się ustalić:
Dane dot. Jana i jego potomków:
Jan Furmanik - rolnik z Kozłowic, ur. ok. 1761r, zmarł 1831r w Kozłowicach jako wdowiec (rodzice nieznani). Prawdopodobnie miał 2 żony, 1 Elżbieta, 2 Magdalena Sobieraj
Elżbieta zmarła przed 1808r, a Magdalena nie wiadomo (nie znalazłem aktu ślubu ani zgonu).
LINK -- zgon Jana, akt 212
Jan miał syna Macieja ( ur. w 1798r w Kozłowicach) z żony Elżbiety
Maciej ożenił się w roku 1821/60 ( LINK ).
Nie wiem czemu podany jako Jaktorzak (pewnie jakiś VEL albo od Jana, albo ojciec Jan pochodził z Jaktorowa?). Później aż do śmierci występuje jako Furmanik. Jego potomkowie również.
W 1840 rodzi się Antoni, syn Macieja:
1840/122 Antoni: LINK
O Antonim i jego znaczeniu dla sprawy będzie chwilę później...
Dane dot. Grzegorza i jego potomków:
rolnik z Kozłowic, ur. prawdopodobnie ok 1770-1780
żona Ewa Nowakowska
brak aktu urodzenia i ślubu (przed 1808r).
zmarł w 1857r jako 89l wdowiec
rodzice: Mateusz Furmanik i Brygida Nietrzebka
zgon matki tj. Brygidy 1817/104: LINK
Jest tam wspomniany jakiś Franciszek Furmanik ale po nim innych śladów nie znalazłem.
Ojciec umarł przed 1808r, tak wynika z aktu ślubu siostry Grzegorza,
LINK - 1811/36 ślub siostry.
W 1814 rodzi się córka Grzegorza i Ewy, Franciszka, zgłasza wuj Piotr Nowakowski, który będzie później wspomniany:
1814/193 Franciszka Furmanik - LINK
W 1837 (akt 11) żenią się Kazimierz Jaroń z Franciszką Furmanik, córką Grzegorza i Ewy. LINK
W 1838(245) rodzi się Elżbieta, córka Kazimierza Jaronia i Franciszki Furmanik...
Część wspólna dla Grzegorza i Jana:
W 1858 (akt 80) żeni się Antoni Furmanik (syn Macieja, wnuk Jana) z Franciszką Jaroń (wnuczką Grzegorza Furmanika): LINK
Jest informacja o dyspensie 4 stopnia pokrewieństwa:
LINK - karta 81
Tutaj pytanie i prośba na podstawie tej dyspensy jak wnioskować o pokrewieństwie Antoniego i Franciszki? Jak to się przekłada na Jana i Grzegorza?
2 potwierdzenie pokrewieństwa Grzegorza i Jana:
Grzegorz Furmanik miał 2 siostrę Ewę, która w par. Bolimów wyszła za Jana Szlachetę.
Oboje mieli syna Jana ur. W 1812r.
Ten syn Jan w 1832r żeni się w par. Wiskitki. Z racji, że rodzice nie żyją w alegatach jest informacja o radzie rodzinnej, która zezwoliła na ślub.
cz1: LINK
cz2: LINK
To dodatkowo potwierdza, że Maciej Furmanik(syn Jana) i żyjący jeszcze Grzegorz Furmanik są spokrewnieni.
Wg. alegaty lista osób w radzie to:
-Jan Szlacheta - pan młody
-Grzegorz Furmanik - wuj ok 50l
-Izydor Adamiak - ok 50l kim jest? Kolejna ciekawa postać nad którą warto się zastanowić (o nim niżej)
-Piotr Nowakowski - ok 50l, brat żony Grzegorza Furmanika tj Ewy Nowakowskiej (szwagier Grzegorza)
-Michał Skroński - ok 36l, nie wiem jakie pokrewieństwo, jego ślub był w 1831/9
-Maciej Furmanik - ok 40l, syn Jana
-Stanisław Jaroń - ok 35l, mąż córki Piotra Nowakowskiego i Katarzyny Adamiak
Niestety brak dokładnego pokrewieństwa wg listy w alegacie, moje opisy dopisałem na podstawie własnych zebranych danych.
Izydor Adamiak i Katarzyna Nowakowska (Adamiak):
Też ciekawe postacie, w jakiś sposób spokrewnione z Janem i Grzegorzem. W dodatku Katarzyna i jej mąż to moi przodkowie, których potomkowie później się żenią z moimi Furmanikami (tymi od Macieja ale to już inna historia...).
Izydor Adamiak (vel Jan Jaroń). Nie wiedzieć czemu na ślubie w 1817r wpisany jako Jan Jaroń. Na podstawie aktów urodzeń jego dzieci udało mi się ustalić, że to ta sama osoba.
1817 / 37 ślub: LINK
1833/9 zgon: LINK
W akcie zgonu wspomniani rodzice, Ci sami co u Katarzyny: LINK
Tutaj pytanie, jak spokrewniona była ich matka z Janem i Grzegorzem?
Ja podejrzewam, że była siostrą Mateusza Furmanika (ojca Grzegorza). Tak by wynikało z drzewka, które zamieszczam poniżej na podstawie wszystkich danych:
Podsumowanie:
Wychodzi na to, że Jan i Grzegorz Furmanik byli kuzynami i mieli wspólnego dziadka. Elżbieta/Krystyna Adamiak (z domu Furmanik) prawdopodobnie była ich ciocią. Szkoda, że nie mogę znaleźć jej aktu zgonu, bo może tam była by cenna informacja.
Na pełne rozwikłanie tej zagadki niestety będzie trzeba poczekać na akty łacińskie, o ile kiedykolwiek będę miał w nie wgląd.
-- AKTUALIZACJA (15.11.2017 oraz 16.11.2020) przypadku nazwiska FURMANIK.
W końcu uzyskałem dostęp do aktów metrykalnych sprzed 1808r z Wiskitek. Zagadka nieco się rozjaśniła. Znalazłem parę aktów, które to wyjaśniają.
Jan Furmanik
Urodził się w Kozłowicach w 1764. Jego rodzicami byli Maciej i Marianna Furmanik. Zmarli oni odpowiednio w 1789 i 1798 roku. Faktycznie nie raz akty były pisane z nazwiskiem Jaktorzak.
W 1789r Jan ożenił się z Elżbietą Jaroń, która zmarła w 1804r. Jan potem drugi raz się ożenił, ale to nie istotne.
Grzegorz Furmanik oraz Ewa Furmanik
1778 urodziła się Ewa Furmanik w Kozłowicach. Rodzice: Stanisław i Brygida z domu Nietrzebka.
Grzegorz urodził się w 1782r.
Nie wiem kim był Mateusz, którego przypisałem wcześniej Grzegorzowi za ojca. Prawdopodobnie nastąpiło złe wpisanie ojca w akcie urodzenia Małgorzaty w 1784 (żona Łukasza Mikołajczyka).
Ojciec Stanisław zmarł dokładnie 17 marca 1783r. Małgorzata urodziła się 8 czerwca 1784r. Także jej ojcem nie mógł być Stanisław. Nie mogła być też córką Maciej i Marianny gdyż Ci zmarli przed 1808r. W akcie ślubu Małgorzaty jest napisane, że matka Brygida nadal żyje (zmarła w 1817r).
Podejrzewam, że mogła być nieślubnym dzieckiem wdowy...
Także Maciej (ojciec Jana) i Stanisław (ojciec Grzegorza) byli prawdopodobnie braćmi. Tak wynika z dyspensy. Niestety nie znalazłem żadnych Furmaników, którzy pasowaliby wiekiem do ich rodziców. Prawdopodobnie zmarli przed 1754r. bądź była to para Józef-Marianna, którzy mieszkali i zmarli w Oryszewie (1768 i 1765 r.).
Nie mam także aktu małżeństwa Macieja. Prawdopodobnie ożenił się w okresie gdzie jest luka w aktach (1757-1758). Stanisław ożenił się dopiero w 1762 roku.
Wyjaśniło się również nazwisko Adamiak. Okazuje się, że Adamiak inaczej Jaroń. W pewnym momencie Piotr, Kazimierz i Józef Jaroń zaczęli być zapisywani jako Adamiak.
Dlaczego? Ponieważ ich ojcem był Adam Jaroń, który zmarł w 1781r. Mniej więcej od tamtego czasu zaczęli być zapisywani jako Adamiak.
Piotr Adamiak vel Jaroń miał 2 żony.1 była Łucja Nietrzebka, a 2 z nich była Krystyna Nietrzebka. Skąd się wzięła Elżbieta Furmanik? Imię Elżbieta nie wiem. Natomiast prawdopodobne jest to, że Łucja mogła być córką Grzegorza Nietrzebki. Po śmierci Grzegorza w 1761 roku, część jego dzieci była podawana z nazwiskiem Furmanik. W tym czasie występowała tylko 1 para Furmanik-Nietrzebka, a byli to właśnie Stanisław i Brygida. Wniosek jest prosty. Brygida Nietrzebka, żona Stanisława, była córką Grzegorza i po śmierci ojca zajęła się wychowaniem nieletniego rodzeństwa np. Floriana czy właśnie Łucji vel Elżbiety.
Kim w takim razie był Izydor Adamiak (Jan Jaroń na chrzcie) dla Furmaników? Był synem Piotra i Łucji Nietrzebki vel Elżbiety Furmanik.
PODSUMOWANIE ARTYKUŁU:
Jak widać dyspensy potrafią przynieść cenne informacje dot. dalszych gałęzi rodziny. Niekiedy gdy mamy dylemat czy osoby o tym samym nazwisku są ze sobą spokrewnione - taka dyspensa rozwiązuje ten dylemat.
Na podstawie moich przypadków widać, że zawiłości w koligacjach rodzinnych potrafiły być różne ale częste w przypadku małych miejscowości gdzie żyło kilka rodzin, a ich członkowie mieszali się miedzy sobą.







Brak komentarzy:
Prześlij komentarz